
NI:E-PY32:VG30DE-T:WINKER LAMP誤作動:OGW:概要構成図
RE4R03A 2960ccturbo
(1)キーが抜かれた状態で、ウインカー系灯火が右前のみ?薄く暗く点灯
(2) (1)の状態からハザードSWを何回か強く激しく操作したら、(1)の状態が回避された。
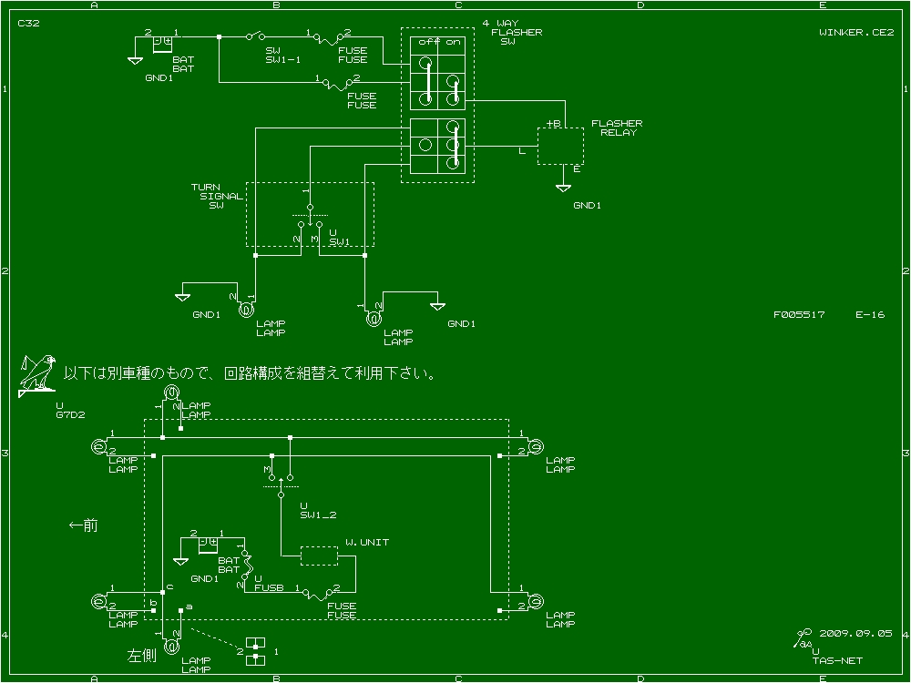
(3) (2)の状態で IG SW onで、フラッシャー・リレーが激しく作動して、外回りの灯火類は 点灯、点滅はしない。
フラッシャー・リレーを交換しても(3)の状態のまま。その時メータのインジケータは点灯して いたようだ。
ライトSWと一体のターン・シグナル SWを外した状態でも(3)の状態は変わらないと言っていた。
現在4ウエイ・フラッシャー SWの入庫を待っていると連絡を受けている。
ハザードSWはNI:の資料では4ウエイ・フラッシャー SWと記載されている。
ハザード系は常時電源が入力されているので、ハザードSWで何らかの状態の変化があれば 回路が成立して点灯する可能性ある。 今回の(1)の状態は前後の回路が分離されていると 少しは説明がつきそうだが、これは資料とか現車が入庫する機会にやってみたい。
この車は過去歴に左右どちらかのヘッドランプだけ点灯しない症状があり、エンジン・ルーム内に あったヘッドランプのコントローラを交換しているようだ。 確認してないが、オート・ライト付き車 なのかも。
[20090910]追記 ここまでの経過では、4ウエイ・フラッシャー SWを交換して概ね機能が回復したが、 完治では無いとの事でした。 左だけウインカーが中立位置に戻っても、リレーの作動音が数回してから完全に作動が停止 するという。 左ウインカーを作動させた状態でIG SWを切ると、ウインカーも即停止する。 IG SW 系の電源を 停止すると止まる事から、それ以外の系統からの影響ではないようだ。 残るウインカーのSWを交換する手配をした。
4)ウインカーのSW (ライト系のSWとの複合SW,Y8K)を交換して回復したと連絡があった。
今回は3個の部品を交換したが、すでに交換したした部品は不調時の状態には戻せない状態 なので、個別に検証が難しい状態のようだ。 複数部位に問題があった可能性もあるが、 全てに問題があったとも考えに難い。 但し、全体的にこの年式相当に劣化しているので、もしこうかんしてなくて運悪く次々症状が 発生するとこれまた問題なので、対応は適切にする必要がある。
今回の状況を踏まえて、ATS手順を考察しておきたい。
|
直流と交流とLEDの関係!
http://blogs.yahoo.co.jp/trsgc151/6495367.html
ブレーキSW
http://blogs.yahoo.co.jp/taka120r/22478601.html
2009/9/6(日) 午前 7:39
返信する
ノースランド製強化型ATミッション 交換完了しました。
http://blogs.yahoo.co.jp/mini4312/59540162.html
2009/9/9(水) 午後 0:46
返信する
4)ウインカーのSW (ライト系のSWとの複合SW,Y8K)を交換して回復したと連絡があった。
2009/9/9(水) 午後 0:47
返信する
30の運転席側パワーウインドウが無反応 - セルシオアップ
celsiorup.com/cgi/ita/itacel.cgi?mode=res&namber...no...
2012年5月30日 ... 運転席のみパワーウインドウが無反応になりました ... モーターに流れる電流を観測すれ ば、確実に判断はできますが、いずれの原因の場合でも、症状の出始めはトルク低下 により、機器が機能するか、しないかの過渡期があり、時間とともに ...
EーFGY32
http://www.jaspa-oita.or.jp/jissen/2004/j_1601.html
パワーウィンド、パワーシートが動かずに、バッテリーが1日で上がってしまうというトラブルを紹介する。
車は平成4年式シーマ(車両型式E-FGY32、エンジン型式VH41)である。
http://www.jaspa-oita.or.jp/jissen/2004/j_1601.html
2015/4/5(日) 午前 8:04
返信する